
背景介绍
癌症免疫疗法因其高度特异性与良好安全性,已成为肿瘤治疗领域的重要策略。其中,通过激活患者免疫系统识别肿瘤相关抗原(TAAs)的癌症疫苗展现出巨大潜力。这类疫苗的效力取决于抗原递送与抗原呈递细胞(APCs)捕获抗原的效率。尽管现有体外策略——如采用聚合物胶束、聚乳酸(PLA)微胶囊和氟化树枝状大分子等载体——已显示显著潜力,但在克服肿瘤异质性和分离患者特异性TAAs方面仍面临重大挑战。这是因为体外提取的抗原可能无法完整代表肿瘤的抗原谱系,且分离纯化过程可能导致抗原变性,从而损害免疫原性。此外,体外抗原载入技术的复杂性也严重阻碍了临床转化。实现有效抗肿瘤免疫需具备两个关键要素:(1)APCs对TAAs的高效摄取;(2)对肿瘤微环境(TME)具有高时空选择性的靶向激活机制。
首先,提升抗原摄取效率对于有效抗肿瘤免疫至关重要。这一过程取决于抗原呈递细胞(APCs)(尤其是树突状细胞DCs)的成熟与活化状态,以及其处理与呈递抗原的能力。纳米颗粒系统通过促进抗原载入、增强细胞摄取能力并推动交叉呈递,已成为该过程的关键组成部分。基于纳米颗粒的抗原递送策略主要分为两类:体外抗原载入法与肿瘤内原位抗原捕获法。目前已有多种纳米平台(包括聚合物胶束、类脂纳米颗粒和氟化树枝状大分子)被开发用于体外抗原载入。然而这些方法在应对肿瘤异质性和识别分离患者特异性TAAs方面仍存在重大挑战。相比之下,原位抗原捕获因其实用性与适应性成为更具前景的替代方案。Wang等人开发了表面经不同化学基团修饰的聚乳酸-羟基乙酸共聚物纳米颗粒(PLGA-NPs),通过疏水作用、静电作用或共价作用捕获TAAs。这种方法能增强APCs对抗原的吞噬作用,从而强化抗肿瘤免疫应答。此外,Zhang团队、Morris团队及Gao团队分别利用马来酰亚胺修饰的脂质体、细菌膜包被纳米颗粒和四氧化三铁纳米颗粒构建了原位抗原捕获平台。这些系统能与TAAs形成稳定共价键,促进DCs对抗原的摄取,进而激活抗肿瘤免疫。当与传统治疗方式(如放射治疗或光动力疗法PDT)联用时,这些策略可诱导免疫原性细胞死亡(ICD),在肿瘤微环境(TME)内释放TAAs。损伤相关分子模式(DAMPs)的释放——包括钙网蛋白(CRT)、高迁移率族蛋白B1(HMGB1)、热休克蛋白70(HSP70)及ATP——进一步放大免疫应答。总体而言,原位纳米平台不仅能显著增强APCs对抗原的摄取能力,在与放疗或PDT联合应用时还能放大免疫应答效应,从而为满足癌症免疫疗法的首要关键要求(即APCs的抗原摄取效能)提供了富有前景的解决方案。
尽管原位纳米平台在增强APCs抗原摄取方面具有潜力,但其抗原捕获能力缺乏超出注射部位的空间特异性,必须通过瘤内局部给药方式实施,这显著限制了其临床适用性。此外,当前的原位抗原捕获纳米载体主要依赖非共价相互作用(如疏水作用或静电作用),典型代表是表面经不同修饰的PLGA-NPs。这些系统存在若干关键局限性:结合亲和力弱、易受TME中蛋白质和离子(尤其是人血清白蛋白HSA的竞争性结合)干扰、缺乏空间特异性而必须瘤内给药、捕获效率较低且高度依赖局部浓度、对抗原取向与呈递的控制能力差。虽然马来酰亚胺(Mal)修饰的纳米平台通过形成硫醚键提高了结合稳定性,但仍缺乏TME特异性激活机制,且易与HSA发生非特异性结合,因此仍需局部给药并存在脱靶风险。由此可见,开发具有高时空选择性和优异抗原结合亲和力的可激活式原位共价抗原捕获纳米平台,对于解决上述两大关键问题(特别是治疗分布异质性肿瘤或难定位肿瘤)具有迫切需求,从而减少对精准瘤内注射的依赖并提升治疗效果。
全文速览
近日,南开大学有机新物质创造前沿科学中心丁丹教授团队以“An Activatable and Covalent Tumor-Associated Antigen Capturer Enabling Systemic Injection In Vivo for Promoted Antitumor Immunity”为题在《Journal of the American Chemical Society》期刊发表最新研究成果,南开大学有机新物质创造前沿科学中心为论文通讯单位。
本文报道了一种肿瘤微环境(TME)响应型共价抗原捕获纳米平台TDR848@FPB,该平台能在TME内选择性激活以克服上述局限性。该纳米平台设计用于全身给药,可在最小化脱靶效应的同时实现强效癌症免疫治疗。为增强细胞摄取能力并实现TME内空间选择性,该平台采用1,2-二硬脂酰-sn-甘油-3-磷酸乙醇胺-N-[甲氧基(聚乙二醇)-2000](DSPE-PEG2000)作为结构骨架,并功能化修饰了过氧亚硝酸盐(ONOO⁻)响应元件——氟乙基苯硼酸酯。经ONOO⁻氧化后,氟乙基苯硼酸酯首先转化为2-氟乙基苯酚中间体,随后触发1,4-消除反应生成高亲电性甲基醌(QM)活性分子,可与周围TAAs中的亲核氨基酸残基形成共价键(示意图1a)。在构建原位抗原递送平台并整合ONOO⁻响应机制实现有效靶向递送后,为进一步提升疗效,团队设计了一种具有聚集诱导发光(AIE)特性的新型光敏剂,并通过单线态氧(¹O₂)可裂解的硫缩醛键与Toll样受体7/8(TLR7/8)激动剂R848偶联,合成四苯乙烯二苯胺-R848复合物(TDR848)。与商业化光敏剂Ce6相比,该多功能纳米平台具有更优异的¹O₂生成能力,可实现光控R848释放并诱导强效免疫原性细胞死亡(ICD)。释放的免疫刺激剂能有效促进DCs活化成熟,诱导髓源性抑制细胞(MDSCs)重编程为APCs,并推动免疫抑制性M2型巨噬细胞向促炎性M1表型极化(示意图1b)。综上所述,作者提出了一种创新策略来开发TME响应型共价抗原捕获纳米平台TDR848@FPB。该策略有望突破抗原捕获材料长期存在的致命缺点——依赖局部给药和抗原结合亲和力有限等瓶颈,为新一代抗原递送平台开辟道路:可增强APCs对抗原的摄取,降低脱靶效应,提升光动力治疗(PDT)的肿瘤抑制疗效,并突破肿瘤局部给药的限制,拓宽抗肿瘤免疫治疗的应用范围。

示意图1. (a)不可激活与TME可激活抗原捕获纳米颗粒的对比示意图;(b) TDR848@FPB纳米平台通过全身给药及光照射后,实现TME激活抗原捕获并增强癌症免疫疗法的机制示意图。
图文导览

图1. (a) DSPE-PEG2000-NH₂、DSPE-PEG2000-FPB、DSPE-PEG2000和DSPE-PEG2000-Mal的化学结构;(b) DSPE-PEG2000-NH₂与DSPE-PEG2000-FPB的飞行时间质谱分析结果;(c) Mal、PEG及FPB各组分的结构示意图;(d)纳米颗粒捕获TAA的分析示意图;(e-g)在不存在(−)或存在(+) TAA (0.5 mg/mL)条件下,PEG、FPB、Mal及FPBONOO⁻ (1 mg/mL)的流体动力学直径(e)、zeta电位(f)和蛋白含量(g)。误差棒表示平均值±标准差(SD) (n=3);(h)相同浓度(1 mg/mL)下Mal与FPBONOO⁻对TAA捕获效率的比较。误差棒表示平均值±SD (n=3);(i) HSA封闭处理后纳米颗粒捕获TAA的分析示意图;(j)纳米颗粒的相对荧光强度(I/I₀)测量结果,其中I和I₀分别表示经HSA处理与未处理的荧光强度。误差棒表示平均值±SD (n=3)。*P < 0.05, **P < 0.01, ***P < 0.001, ****P < 0.0001。

图2. (a) TDR848@FPB结构及光触发R848激活途径示意图;(b)动态光散射测得的TDR848@FPB代表性粒径分布;(c) TDR848@FPB的代表性透射电子显微镜图像;(d) TDR848在四氢呋喃(THF)中的紫外-可见吸收光谱及不同水体积分数(f w)THF/H₂O混合溶液中的荧光发射光谱;(e)通过ABDA分解速率(ln(A₀/A))评估的单线态氧(¹O₂)生成效率量化结果,其中A₀和A分别表示光照前后ABDA在378 nm处的吸光度;(f) R848(绿线)与TDR848@FPB在无光照(蓝线)和有光照(红线)条件下的HPLC谱图(检测波长:254 nm);(g) TDR848@FPB在三次连续白光照射循环中的R848释放曲线(黑色箭头指示白光照射开始,每循环0.25 W/cm²,持续10分钟)。误差棒表示平均值±标准差(n=3)。

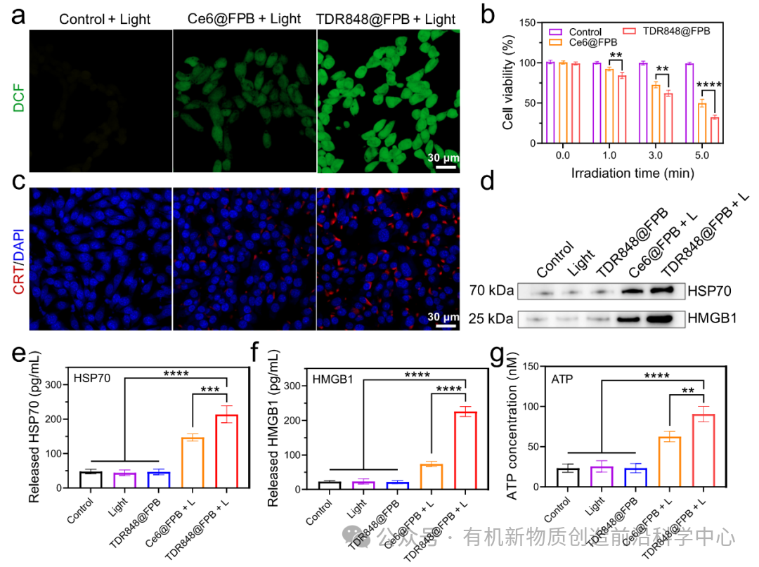
图3. (a)显示细胞内ROS指示剂DCF(绿色荧光)信号的代表性共聚焦激光扫描显微镜(CLSM)图像。比例尺:30 μm;(b) MB49癌细胞与TDR848@FPB和Ce6@FPB(10 μM)共孵育后,经不同时间光照处理的细胞活性。误差棒表示平均值±标准差(n=4);(c)不同处理组MB49癌细胞表面外露钙网蛋白(ecto-CRT,红色荧光)的代表性CLSM图像,细胞核用4′,6-二脒基-2-苯基吲哚(DAPI;蓝色荧光)染色。比例尺:30 μm;(d)各组MB49癌细胞上清液中HSP70和HMGB1的代表性免疫印迹结果;(e-g)各组MB49癌细胞上清液中HSP70、HMGB1和ATP的定量分析。误差棒表示平均值±标准差(n=4)。与"TDR848@FPB + Light (L)"组比较:**P < 0.01, ***P < 0.001, ****P < 0.0001。

图4. (a)纳米颗粒促进TAA摄取及诱导BMDCs成熟的实验设计示意图;(b)与不同纳米颗粒共孵育后TAA-FITC阳性BMDCs的百分比(表征BMDCs摄取效率)。误差棒表示平均值±标准差(n=3);(c,e,g)不同处理组BMDCs中(c)CD80、(e)CD86和(g)MHC-II表达的代表性流式细胞术图;(d,f,h)对应(c,e,g)图中(d)CD80+、(f)CD86+和(h)MHC-II+表达水平的定量分析。误差棒表示平均值±标准差(n=3)。*P < 0.001,**P < 0.0001。

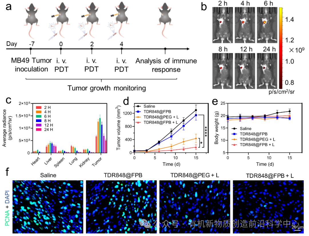
图5. (a) MB49肿瘤模型抑瘤实验设计示意图(i.v.:静脉注射);(b)静脉注射TDR848@FPB(以TDR848计,10 mg/kg)后不同时间点的活体荧光成像;(c)主要器官及肿瘤组织在不同时间点荧光强度的定量分析。误差棒表示平均值±标准差(n=3);(d)各组MB49荷瘤小鼠肿瘤体积随时间变化曲线。误差棒表示平均值±标准差(n=5)。与"TDR848@FPB + Light (L)"组比较:*P < 0.05, ****P < 0.0001;(e)各组MB49荷瘤小鼠体重随时间变化曲线。误差棒表示平均值±标准差(n=5);(f)治疗后肿瘤组织的组织学观察(肿瘤切片采用PCNA染色)。*P < 0.05, ****P < 0.0001。

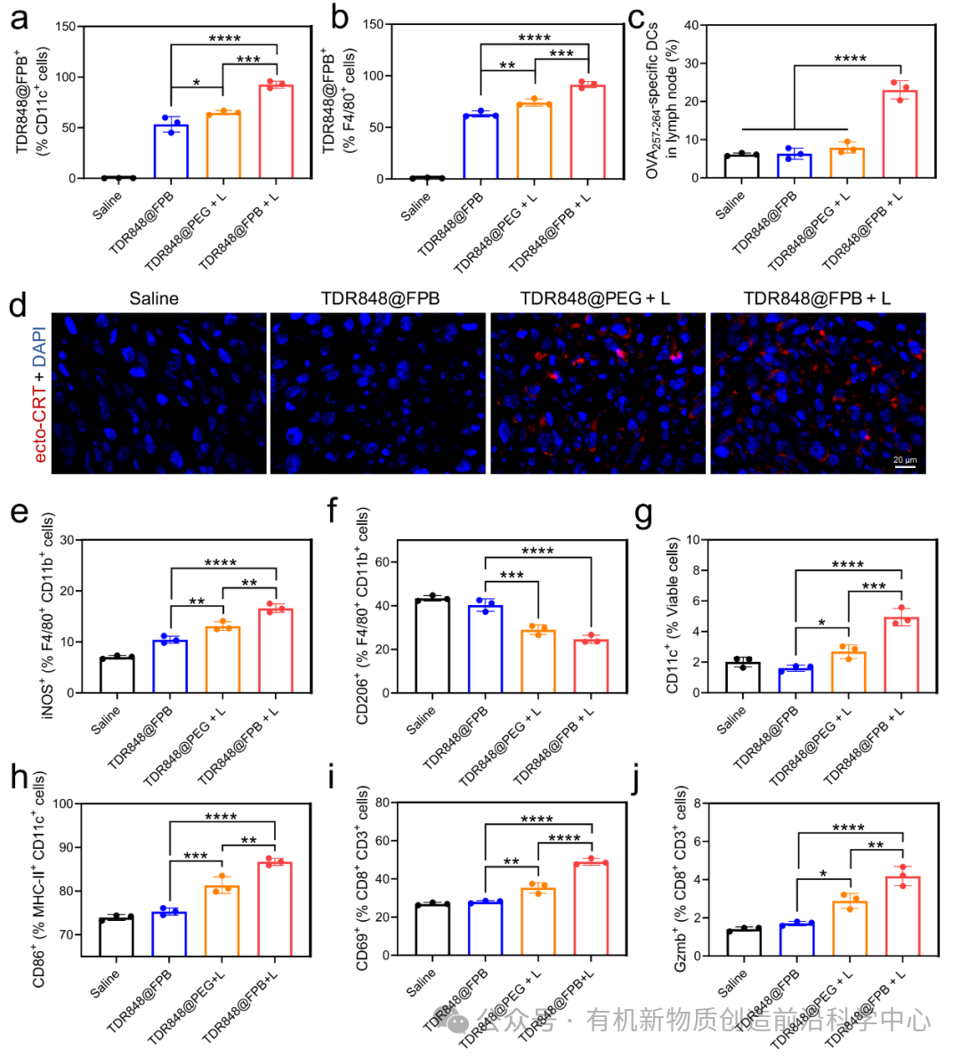
图6. (a)不同处理后淋巴结中DCs(CD11c+细胞)与TDR848@FPB共定位百分比的定量分析;(b)不同处理后淋巴结中巨噬细胞(F4/80+细胞)与TDR848@FPB共定位百分比的定量分析;(c)不同处理后淋巴结中OVA特异性DCs百分比的定量分析;(d)不同处理后小鼠肿瘤组织中CRT(红色)表达的代表性共聚焦图像;(e)不同治疗后肿瘤组织中M1型巨噬细胞(CD11b+F4/80+细胞中iNOS+细胞)百分比的定量分析;(f)不同治疗后肿瘤组织中M2型巨噬细胞(CD11b+F4/80+细胞中CD206+细胞)百分比的定量分析;(g)不同处理后淋巴结中DCs(CD11c+细胞)百分比的定量分析;(h)不同处理后淋巴结中成熟经典树突状细胞(CD11c+MHC-II+细胞中CD86+细胞)百分比的定量分析;(i)不同治疗后肿瘤组织中活化T细胞(CD3+CD8+细胞中CD69+细胞)百分比的定量分析;(j)不同治疗后肿瘤组织中细胞毒性T细胞(CD3+CD8+细胞中Gzmb+细胞)百分比的定量分析。误差棒表示平均值±标准差(n=3)。*P < 0.05, **P < 0.01, ***P < 0.001, ****P < 0.0001。
总结与展望
综上所述,为克服当前抗原捕获策略中长期存在的肿瘤局部给药依赖性和抗原结合亲和力不足等局限性,作者开发了一种肿瘤微环境(TME)响应型共价抗原捕获纳米平台TDR848@FPB。该系统将基于聚集诱导发光(AIE)的光敏剂与光激活免疫刺激剂整合于单一纳米颗粒结构中。区别于依赖被动非共价相互作用和直接瘤内注射的传统原位捕获平台,TDR848@FPB利用过氧亚硝酸盐(ONOO⁻)响应型FPB触发器,在肿瘤内部特异性生成亲电性甲基醌陷阱。虽然马来酰亚胺功能化材料也能形成不可逆的TAA结合物,但其缺乏TME特异性激活能力,且因血清白蛋白的竞争性失活作用而选择性较差。相比之下,ONOO⁻激活的TDR848@FPB相较于马来酰亚胺对照材料展现出显著增强的TAA捕获效率(P < 0.001),并在暴露于人血清白蛋白(HSA)后仍保持活性。经全身给药后,TDR848@FPB优先在肿瘤组织蓄积(约6小时达峰值),后续的光激活可触发强劲的免疫应答。本研究成功攻克了传统抗原捕获策略的长期瓶颈——即对肿瘤局部注射的依赖性和弱结合亲和力这一致命弱点,使TDR848@FPB成为一个具有广泛应用前景和高度可转化性的平台,为新一代癌症疫苗和免疫治疗的发展开辟了新道路。
来源:荧光传感


