
研究背景
无负极锂金属电池(AFLMBs)展现出诱人的高能量密度前景,但受限于不规则的锂沉积、副反应和严重的体积膨胀。当前的负极调控策略(如定制的固体电解质界面膜和亲锂宿主结构)难以同时解决所有上述问题,尤其是在高容量锂沉积时。
无负极锂金属电池通过完全取消预存的锂金属负极,仅依靠从正极释放的锂在工作时沉积在集流体上,从而有望将电池能量密度推向理论极限。然而,这也带来了更严峻的挑战:
体积无限膨胀:在平坦的集流体(如铜箔)上,锂的反复沉积/剥离导致巨大的、无限的体积变化,破坏结构。
界面极其不稳定:动态沉积的锂与电解质之间会形成脆弱且不均一的固体电解质界面膜(SEI),其反复破裂消耗有限的锂和电解质。
枝晶生长与安全问题:不均匀的锂沉积会形成枝晶,刺穿隔膜,造成短路。
传统策略,如构建人工SEI或3D多孔宿主,往往只能解决一个问题而牺牲另一个(例如,人工SEI机械性差,3D宿主会加剧副反应)。
研究内容
基于此,南开大学化学学院、有机新物质创造前沿科学中心赵庆研究员团队设计了一种富锂的空心离子电子导体夹层,它集成了金属锂封装和界面保护功能,从而引导了高度可逆的厚锂沉积。该成果近期以“Manipulating metal growth in hollow ionic-electronic conductor for anode-free lithium metal batteries”为题发表于《Science Advances》期刊,论文第一作者为南开大学2023级博士彭连强,通讯作者为赵庆研究员,南开大学有机新物质创造前沿科学中心为论文通讯单位。
此外,HIEC中内置的缺电子域促进了梯度结构SEI的形成,进一步减轻了活性锂的腐蚀。这些夹层的协同效应使电池在“少锂”和“无负极”配置下均能稳定循环,在工业级正极负载和贫电解质条件下实现了>99%的库仑效率。本研究强调了夹层在整合SEI和宿主功能方面的重要性,并为高能量密度电池提供了可行且可扩展的解决方案。
核心创新:空心离子电子导体(HIEC)夹层
本研究设计了一种名为P-HCLTO(化学预锂化空心碳/钛酸锂)的复合夹层,其创新性体现在“一体四用”:
空心纳米腔结构:作为物理限域空间,容纳锂沉积,将“无限体积膨胀”转化为“有限空间填充”,有效抑制体积变化。
梯度混合传导设计:外壳富含离子导体的钛酸锂(LTO),内壳富含电子导体的碳。这种结构能平衡离子和电子传输,引导锂离子进入空腔内部沉积,而非在表面堆积。
内置亲锂性与化学预锂化:非晶碳内壳具有亲锂性,降低锂成核势垒;通过化学预锂化技术预先向HIEC补充锂,补偿首次循环的不可逆损耗,并进一步提升其离子电导率。
诱导形成梯度SEI:HIEC中的氧空位创造了缺电子区域,能优先吸附并催化分解锂盐阴离子,从而在夹层表面形成一种外层有机、内层富无机(如LiF)的梯度SEI。这种SEI更加稳定,能有效保护锂金属并促进锂离子快速传输。

图1. 不同夹层配置的无负极锂金属电池结构示意图。(A) 使用裸铜作为负极的传统AFLMB。(B) 使用人工SEI修饰集流体的AFLMB:缓解了电解液对锂沉积的腐蚀,但在循环中缺乏体积适应性。(C) 使用3D开放多孔宿主的AFLMB:抑制了锂沉积膨胀,但因过度形成SEI而加速了电解液消耗。(D) 使用HIEC修饰集流体的AFLMB:作为一个密封限域的夹层,兼具保形SEI和3D宿主的双功能协同配置。背景色深度代表电解液用量,其中3D多孔宿主颜色最深是因为其开放孔隙需要比正常条件更多的电解液浸润。
解析:此图是研究的总纲,清晰地指出了现有策略(B和C)的局限(顾此失彼),并引出了本工作的核心解决方案(D)——一个能同时解决界面腐蚀和体积膨胀的密封限域型双功能夹层。背景色的设计巧妙地暗示了HIEC在“贫电解液”条件下的潜在优势。

图2. HIEC结构的合成与表征。(A) 合成作为HIEC的HCLTO示意图。通过在空心纳米腔内纳米尺度集成离子导体的LTO和电子导体的碳,设计了梯度混合传导域。亲锂骨架促进空间可控的锂成核,而空心结构同时实现锂封装以进行界面钝化和快速电荷转移动力学。(B, C) HCLTO的低倍和高倍SEM图像。(D, E) HCLTO的低倍和高倍TEM图像。(F) EELS谱图和(G)相应的元素分布图。可识别Li、Ti、C、O的元素信息。(H-J) HCLTO的光谱表征:(H) XRD谱图证实尖晶石LTO相;(I) 拉曼光谱识别尖晶石LTO相的晶格振动模式和杂化碳的D、G峰;(J) EPR谱显示洛伦兹线型信号,表明存在氧空位稳定的顺磁中心。(K) 所制备HCLTO夹层的数字照片。
解析:此图回答了“材料是什么”和“如何制备”。它证实了成功合成了具有空心纳米腔、LTO/碳梯度复合(离子/电子混合导体)以及富含氧空位的关键结构特征。图K展示了其具备可扩展加工的潜力。

图3. 化学预锂化HIEC夹层的溶液法合成与表征。(A) 原始和化学预锂化HCLTO夹层的截面SEM和表面数码照片。(B) 使用HCLTO和P-HCLTO夹层的Li||Cu电化学电池的首圈恒电流放电曲线。(C) EIS数据的DRT分析,揭示HCLTO与P-HCLTO夹层的电化学锂离子嵌入过程对比。(D) 由GITT曲线计算的扩散系数演变。(E) 四探针法测量的HCLTO与P-HCLTO电子电导率对比。(F, G) HCLTO和P-HCLTO夹层的2D AFM形貌图和相应的KPFM表面电位图。
解析:此图展示了“材料如何优化”。化学预锂化使材料变黑(A),补偿了首次锂损耗(B),显著提升了离子扩散能力和电子电导率(D, E),并创造了均匀且更优的锂离子迁移表面环境(F, G)。预锂化是激活HIEC优异性能的关键步骤。
关键工作机制:锂的“由内而外”沉积与封装
通过先进的表征技术(如FIB-SEM断层扫描),研究团队清晰揭示了锂在HIEC中的沉积机制:
优先内部成核:由于靠近集流体的纳米腔具有最佳的电子通路和亲锂性,锂优先在其中内部成核。
顺序填充:随着沉积量增加,锂依次填满靠近集流体的空腔、空腔之间的间隙,最后才均匀地向外填充。
完美封装:在5 mAh cm⁻²的高面积容量下,锂被完美地封装在HIEC结构内部,外部形态几乎不变,实现了“无膨胀”沉积。剥离后,夹层恢复原状,几乎没有“死锂”残留。
卓越的电化学性能
得益于上述设计,基于HIEC夹层的电池在各种严苛条件下均表现出色:
超高库仑效率与循环稳定性:在锂铜半电池中,平均库仑效率超过99.5%,并能稳定循环。锂锂对称电池可稳定运行超过2000小时。
优异的全电池性能:
▪与商业级LiFePO₄正极匹配,在贫电解液条件下,200次循环后容量保持率约93%。
▪与高能量密度NCM811正极匹配,在高压、贫电解液条件下,160次循环后容量保持率约80%。
无负极软包电池验证:制作的单层软包电池,在低堆叠压力下,100次循环后容量保持率仍达到68%,证明了该技术的实际应用潜力。

图4. 裸铜与P-HCLTO夹层上电镀/剥离的形貌演变。(A-D) 锂电镀/剥离的非原位SEM成像。(A)裸铜和(B)P-HCLTO上在不同沉积容量下的锂沉积截面SEM图。(C)裸铜和(D)P-HCLTO上锂剥离至1V后的截面SEM图。恒电流锂电镀/剥离的电流密度为0.5 mA cm⁻²。插图为相应的俯视图SEM图像。(E)裸铜和(F)P-HCLTO上在3 mA cm⁻²电流下锂电镀的原位OM时序成像序列。
解析:此图直观对比了“沉积行为有何不同”。在裸铜上,锂沉积杂乱、多孔、体积膨胀巨大,剥离后留下大量“死锂”。而在P-HCLTO上,锂被限制在夹层内部沉积,厚度几乎不变,剥离后夹层恢复原状。原位OM动态展示了HIEC对枝晶生长的有效抑制。

图5. P-HCLTO夹层中的锂封装与界面形成机制。(A-H) 非原位FIB-SEM成像及对应示意图:在不同沉积容量及剥离后的FIB-SEM图像。(I-K) 纳米腔限域锂电镀的TOF-SIMS表征:(I) 各成分的3D空间分布图;(J) 深度剖析强度谱;(K) P-HCLTO中梯度SEI形成与锂封装结构的示意图。
解析:此图深入揭示了“内部工作机制”。FIB-SEM断层扫描(A-H)清晰显示了锂优先在靠近集流体的纳米腔内成核,然后顺序填充,最终实现完全封装,剥离过程高度可逆。TOF-SIMS(I-K)从化学角度证明,在HIEC表面形成了外层有机、内层富无机(如LiF)的梯度SEI,而封装在内部的锂得到了有效保护,几乎不与电解液接触。

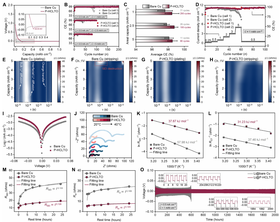
图6. 锂电镀/剥离的长期稳定性与动力学对比。(A-H) 使用裸铜和P-HCLTO的Li||Cu半电池的电化学评估(包括过电位、库伦效率、倍率性能、DRT分析)。(I-O) 使用Li@裸铜和Li@P-HCLTO的Li||Li对称电池的电化学评估(包括交换电流密度、EIS、活化能、界面阻抗演化、长循环稳定性)。
解析:此图系统回答了“电化学性能有多好”。P-HCLTO展现出更低的成核过电位、更高更稳的库伦效率、更好的倍率性能、更快的界面动力学(更低的活化能和更高的交换电流密度)以及极长的循环寿命(对称电池>2000小时)。所有数据一致且压倒性地证明了HIEC夹层的优越性。

图7. 使用不同正极的LMBs电化学评估。(A-F) 使用LFP正极的扣式电池性能(倍率、长循环、AFLMB循环及循环后电极形貌)。(G-I) 使用NCM811正极的扣式电池性能(长循环、在极贫电解液下的AFLMB循环)。(J-L) 使用NCM811正极的无负极软包电池(示意图、长循环性能、与文献性能对比)。
解析:此图验证了“全电池性能与实用性”。无论是搭配商业化LFP还是高能量密度NCM811正极,在贫电解液、有限锂源等苛刻条件下,采用P-HCLTO的电池均展现出远优于裸铜的循环稳定性。特别是软包电池(J-L)的成功演示,以及与同类研究相比的优异性能(L),强有力地证明了该技术的实际应用潜力。

图8. 用于扣式LMBs中锂电镀/剥离的原位内部应力监测(A) 用于扣式LMB配置的内部应力分析系统示意图。(B, C) 使用裸铜和P-HCLTO的AFLMBs的恒电流充放电曲线及相应的内部应力演变。
解析:此图提供了“体积膨胀问题的直接力学证据”。独特的原位应力监测表明,使用裸铜的电池在循环中内部应力持续累积(对应锂枝晶和“死锂”),而使用P-HCLTO的电池内部应力保持平稳。这直接、定量地证实了HIEC夹层有效抑制体积膨胀、缓解机械应力的核心功能。
理论意义与应用前景
范式转变:本研究打破了传统上对人工SEI和3D宿主结构分开优化的思路,通过一个集成化的夹层架构同时解决了界面稳定和体积膨胀两大核心难题,为无负极电池设计提供了新范式。
广阔前景:这种将活性金属封装在稳定、致密的导体内部的策略,不仅适用于锂金属电池,也对面临类似体积膨胀和界面问题的其他高活性金属电池(如钠、钾、钙金属电池)具有重要的启发意义。
总结
总而言之,这篇论文报道了一种多功能一体化的空心离子电子导体夹层(P-HCLTO)。它像一座经过精心设计的“微型车库”,通过其梯度传导的墙壁引导锂离子有序进入(成核),在其内部安全停放(沉积填充),并通过生成的特种“防腐涂层”(梯度SEI)保护锂金属。这项研究通过巧妙的材料与结构设计,在实验室层面显著推进了无负极锂金属电池走向实用的进程,是能源存储领域一项重要的技术突破。
文献信息
Manipulating metal growth in hollow ionic-electronic conductor for anode-free lithium metal batteries. Peng et al., Sci. Adv. 12, eadt2630 (2026) DOI: 10.1126/sciadv.adt2630
来源:电解质前沿


